法政大学/学生運動/斎藤いくま公式ブログ
×
[PR]上記の広告は3ヶ月以上新規記事投稿のないブログに表示されています。新しい記事を書く事で広告が消えます。
本日(とはいえ、日付が変わってしまったので、6月3日のことですが…)、弁護士の先生方、なんと170名の連名で<緊急弁護士声明>「暴処法による法大学生運動弾圧を弾劾し、即時釈放を求める」が、暴処法弾圧を進める東京地検の植村検事に対して提出されたそうです。
この場で紹介させていただきますとともに、提出をしていいただきました弁護士の先生方には心より御礼申し上げます。

今、戦前の弾圧法である暴処法が学生運動にかけられたということで、全国から多くの抗議の声、怒りの声が集まっています。暴処法は戦前、国家が戦争に向かう過程で、邪魔になる労働運動などをつぶすために作られた法律です。今、「教育の民営化=教育での金もうけ」と闘う法政大学の学生運動をつぶすためにこのような法律がつかわれた。このことに、他人事ではないという声がたくさん集まっています。
6月3日集約でついに、全国声明への賛同署名の方も710筆となりました。職場でも解雇が吹き荒れ、「権力に逆らったら食っていけない」。これへの生きさせろという労働者、特に青年労働者の怒りの声。本当に、この労働者・学生一体の闘いは、社会を変えるとものとして大きく発展しています。
だからこその暴処法弾圧。これは社会を変える力をもつ私たちの団結への当局・権力の悲鳴です。今回の申し入れ行動は、それに対して、大きな反撃を叩きつけたと思います。
最後にあらためて、ご協力いただいているみなさんに熱くお礼申し上げます。
あらためて、本文を転載して紹介させていただきます。
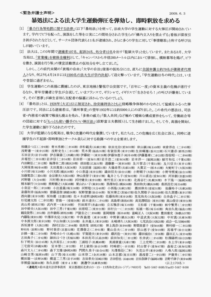
暴処法による法大学生運動弾圧を弾劾し、即時釈放を求める
[1] 「暴力行為等処罰に関する法律」(以下「暴処法」)を使って、法政大学の学生運動に対する大弾圧が開始されています。学内でビラを配った、演説をした等を口実にこの間処分された学生らの「構内立入りを禁止ずる」看板が深夜引き剥がされたなどとして、サークル団体代表ら11名が逮捕され、さらに多くの学生に対して「事情聴取」と称する呼び出しが続いています。
[2] 法大は、この3年間で逮捕者107名、起訴24名、処分者12名を出す「監獄大学」と化しています。
また去る3月大学当局は、「営業権」を被保全権利として、「キャンパスから半径200メートル以内において徘徊し、横断幕等を掲げ、ビラを撒き、演説を行う等」の情宣活動禁止の仮処分を申し立てました。
しかし、この前代未聞の「表現の自由」「大学の自治」侵害の仮処分には、直ちに全国弁護士約70名が債務者代理人となり、何よりも4月24日には1500名法大生の学内決起で迎え撃っています。「学生運動は冬の時代」とは、いまや昔話に過ぎません。
[3] 学生運動のこの高揚に震撼したのが、東京地検と警視庁公安部です。「百年に一度」の資本主義の危機が進行するなか、青年労働者と学生が合流して、いまフランスで、ギリシャで、イギリスで「生きさせろ!」の叫びが爆発しています。その「悪夢」が麻生首相ら支配者の脳裏に浮かんでいるのでしょう。
[4] 「暴処法」とは、1926年(大正15)に制定され、治安維持法とともに侵略戦争体制のかなめとして猛威をふるった弾圧法です。同法による逮捕者は、「満州事変」の翌年1932年には約5000人にのぼりました。この希代の悪法は、司法省・内務省の画策で戦後も廃止を免れ、「多衆の威力」「数人共同」など極めて曖昧な構成要件をもって、労働組合等の団結に対する「もっとも使い勝手のいい弾圧法」(荻野富士夫教授)として生き続けました。そして今、高揚を開始した学生運動に振り下ろされたのです。
[5] 大学が監獄になる現実は、戦争と改憲の時代を象徴しています。私たちは、この危機を広く社会に訴え、同時に逮捕学生の不起訴・即時釈放とサークル員らに対する取調べの中止を要求します。
この場で紹介させていただきますとともに、提出をしていいただきました弁護士の先生方には心より御礼申し上げます。
今、戦前の弾圧法である暴処法が学生運動にかけられたということで、全国から多くの抗議の声、怒りの声が集まっています。暴処法は戦前、国家が戦争に向かう過程で、邪魔になる労働運動などをつぶすために作られた法律です。今、「教育の民営化=教育での金もうけ」と闘う法政大学の学生運動をつぶすためにこのような法律がつかわれた。このことに、他人事ではないという声がたくさん集まっています。
6月3日集約でついに、全国声明への賛同署名の方も710筆となりました。職場でも解雇が吹き荒れ、「権力に逆らったら食っていけない」。これへの生きさせろという労働者、特に青年労働者の怒りの声。本当に、この労働者・学生一体の闘いは、社会を変えるとものとして大きく発展しています。
だからこその暴処法弾圧。これは社会を変える力をもつ私たちの団結への当局・権力の悲鳴です。今回の申し入れ行動は、それに対して、大きな反撃を叩きつけたと思います。
最後にあらためて、ご協力いただいているみなさんに熱くお礼申し上げます。
あらためて、本文を転載して紹介させていただきます。
暴処法による法大学生運動弾圧を弾劾し、即時釈放を求める
[1] 「暴力行為等処罰に関する法律」(以下「暴処法」)を使って、法政大学の学生運動に対する大弾圧が開始されています。学内でビラを配った、演説をした等を口実にこの間処分された学生らの「構内立入りを禁止ずる」看板が深夜引き剥がされたなどとして、サークル団体代表ら11名が逮捕され、さらに多くの学生に対して「事情聴取」と称する呼び出しが続いています。
[2] 法大は、この3年間で逮捕者107名、起訴24名、処分者12名を出す「監獄大学」と化しています。
また去る3月大学当局は、「営業権」を被保全権利として、「キャンパスから半径200メートル以内において徘徊し、横断幕等を掲げ、ビラを撒き、演説を行う等」の情宣活動禁止の仮処分を申し立てました。
しかし、この前代未聞の「表現の自由」「大学の自治」侵害の仮処分には、直ちに全国弁護士約70名が債務者代理人となり、何よりも4月24日には1500名法大生の学内決起で迎え撃っています。「学生運動は冬の時代」とは、いまや昔話に過ぎません。
[3] 学生運動のこの高揚に震撼したのが、東京地検と警視庁公安部です。「百年に一度」の資本主義の危機が進行するなか、青年労働者と学生が合流して、いまフランスで、ギリシャで、イギリスで「生きさせろ!」の叫びが爆発しています。その「悪夢」が麻生首相ら支配者の脳裏に浮かんでいるのでしょう。
[4] 「暴処法」とは、1926年(大正15)に制定され、治安維持法とともに侵略戦争体制のかなめとして猛威をふるった弾圧法です。同法による逮捕者は、「満州事変」の翌年1932年には約5000人にのぼりました。この希代の悪法は、司法省・内務省の画策で戦後も廃止を免れ、「多衆の威力」「数人共同」など極めて曖昧な構成要件をもって、労働組合等の団結に対する「もっとも使い勝手のいい弾圧法」(荻野富士夫教授)として生き続けました。そして今、高揚を開始した学生運動に振り下ろされたのです。
[5] 大学が監獄になる現実は、戦争と改憲の時代を象徴しています。私たちは、この危機を広く社会に訴え、同時に逮捕学生の不起訴・即時釈放とサークル員らに対する取調べの中止を要求します。
PR
この記事にコメントする
ブログ内検索
リンク
最新記事
(12/15)
(08/04)
(08/02)
(07/30)
(07/30)
(07/27)
(07/26)
(07/25)
(07/24)
(07/24)
カテゴリー
アーカイブ
カウンター